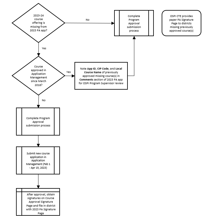
CTE Newsflash-Guidance for 2023-24 Program Approval: Updated Guidance Related to Missing Courses